2020-02-13
2020年春节,新型冠状病毒疫情牵动着全国人民的心。
目前,疫情仍处于高发阶段,
面对当下严峻的防控形势,
坤泽上下高度重视,
成立新型冠状病毒防控应急工作小组,
万众一心,全面部署,
积极采取疫情防范措施。
2月10日,
江苏坤泽开启远程办公复工模式,
在保证办公环境安全的情况下,
一手抓疫情防控,一手抓生产发展。
众志成城,共抗疫情
疫情肆虐,防控尤为重要。
江苏坤泽,采取一系列周到的保障措施,
确保疫情防控工作细致到位。
举措一
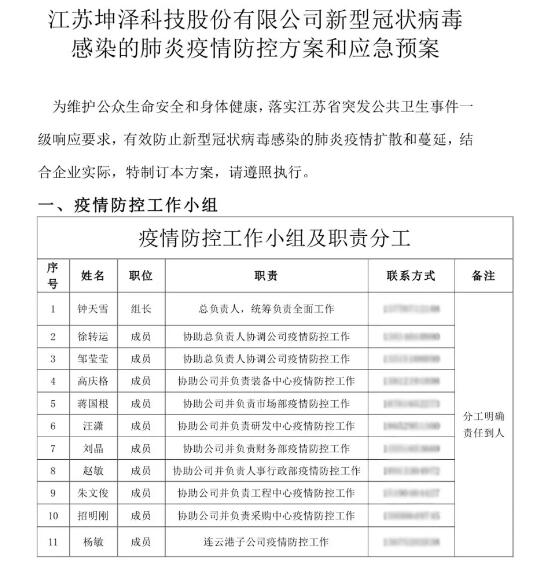
积极响应政府号召,第一时间发布《江苏坤泽科技股份有限公司新型冠状病毒感染的肺炎疫情防控方案和应急预案》。
按照政府统一规定,成立加强新冠病毒感染肺炎疫情防控工作领导小组, 全面部署、全面管控;
制定详细、严格的疫情防控方案和应急预案,坚决打赢疫情防控阻击战;
按照政府要求做好物资准备、防疫准备、提交复工申请并执行相关要求;
为了更好地保障全体员工生命安全和身体健康,公司全力采购各类防疫物资,明确并细化疫情防控工作各方、各部门职责,陆续发布了防控措施要求。




▲部分举措,节选自《江苏坤泽科技股份有限公司新型冠状病毒感染的肺炎疫情防控方案和应急预案》
举措二
出台《江苏坤泽防疫期间防疫岗等员工政策说明》,在明确各部门人员职责的同时,对公共防疫岗位给予适度补贴。 补贴范围及内容包括:对于承担公司公共防疫任务岗的基层人员(食堂人员、接送员工司机、行政防疫岗、公共保洁人员等)、以及需频繁外出接触公共人流的工作人员,自复工之日起至2月28日,出勤工资按正常工资两倍水平发放。 同时,给予开车员工补贴、为避免员工乘坐公共交通,结合实际,给予安全宿舍、协调员工内部拼车、公司车辆接送等多种办法,全力保障员工上下班出行安全。


举措三
通过微信群等平台每天收集职工健康情况,与职工及时进行信息沟通,对疫情防控工作进行详细部署、再三强调,对个人安全防护工作进行再提醒、再传达、再保障。

举措四
建立新冠肺炎救助便捷通道,通过企业微信公众号,增加“新冠肺炎救助”绿色通道。为员工提供疫情最新动态,提供线上专业的咨询问诊服务,以及疫情防御正确举措。

举措五
公众号推送防疫相关知识、新闻,以图文并茂的形式,详细普及新型冠状病毒感染肺炎的各类防护要点,为职工开展自我防护时,提供了全面、科学的疫情防控实用指南。
人,在大的灾难跟前,显得特别脆弱,特别无助。
但是,
没有过不去的冬天,
没有不会到来的春天。
所以,请大家照顾好自己。
我们一起期待,
2020年春暖花开的好时节!
复工阶段,疫情防控尤为重要,
为了让大家科学防控,
小编为大家提供一份《疫情防控指南》,
助力大家安心上班、科学防疫~



